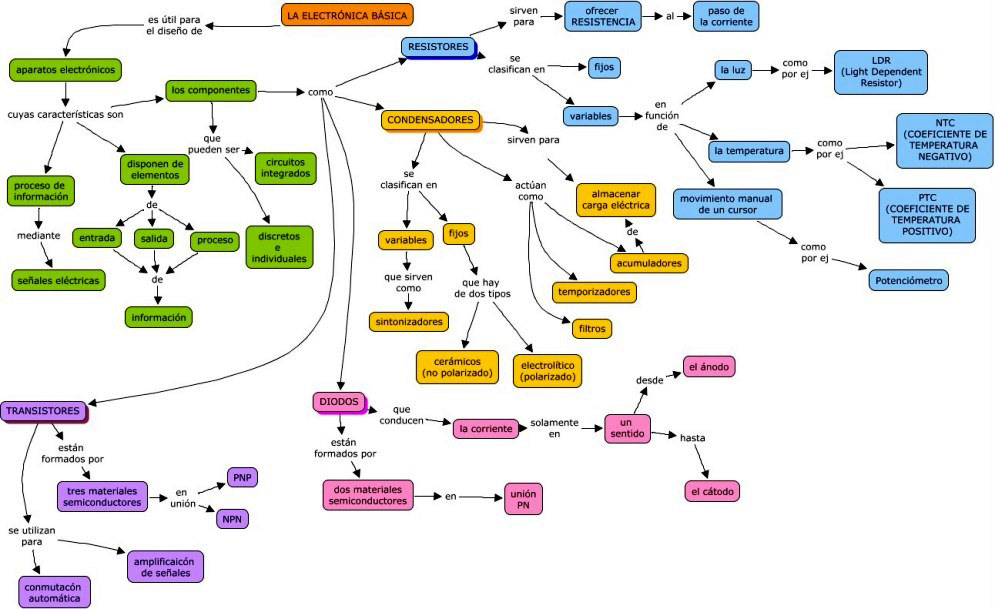
Durante 21 años me dediqué a la docencia, como profesor de Tecnología, Robótica y Matemáticas. Con pasión, disfrutando mucho, no sé hacer las cosas de otra manera.